Страница 1 из 1
Скиньте программу EEC IV CODE Reader

Добавлено:
11.06.08 01:13
Валерий
Распаял проводок, а программу не скачать. Автору написал, тоже не отвечает. Скиньте плиз. plgt@яндекс.ру

Добавлено:
12.06.08 13:43
Валерий
неужели нет ни у кого?


Добавлено:
12.06.08 14:01
lithium
Странно, что: 1. На западных форумах для этого используют только аппаратные код-ридеры.
2. Ссылка на файл у него странная. Мало похоже на ссылку на файл.

Добавлено:
15.06.08 00:45
Валерий
ну дайте программку, плиз

Добавлено:
16.06.08 09:13
Алексей_
орпавил - проверяй
програмка есть, только корявенькая, но при желании можно самому написать, может как-нить возьмуся

Добавлено:
16.06.08 09:44
Валерий
Пришла, спасибо.
Cпаять я еще могу, а вот написать - это не реально


Добавлено:
17.06.08 00:25
Валерий
Если кому надо, пишите, скину.

Добавлено:
17.06.08 07:50
KorsH
а в чем смысл вообще? имхо, куда как проще снять коды нехитрым девайсом из светодиода и резистора с парой проводков...
Re:

Добавлено:
17.06.08 09:09
Алексей_
KorsH пишет:а в чем смысл вообще? имхо, куда как проще снять коды нехитрым девайсом из светодиода и резистора с парой проводков...
кроме "вые...ов" ещё небольшое удобство - воткнул разьем (а еще веселее под бардочек вывести конец) в комп, нажал кнопку на компе и усе, тем у кого уже есть ноут это очень нравиться.
по идее можно быстрые коды снимать.

Добавлено:
17.06.08 09:59
sesh_t
Если все заработает как должно быть, отпишы интересно будет


Добавлено:
17.06.08 10:17
Machete
И ешё хотелось бы посмотреть скрины.Как это всё выглядит на экране монитора?

Добавлено:
17.06.08 12:14
Валерий
Я пока не смогу сделать,КРД занялся, если кто-то другой выложит.

Добавлено:
17.06.08 12:47
Валерий
Саму прогу перевыложил у себя. Недели 2 полежит.
http://zhovkva.lviv.ua/file/EECIVCODEReader.rar
автор ROOTer с sierraclubspb.ru
Re:

Добавлено:
17.06.08 12:55
Ph@raon
перезалей плзз а то там похоже битый архив

Добавлено:
17.06.08 12:58
Хрофт
програмульку я скачал и установил
а схемку интерфейса?
через какой порт ты данные принимать будешь?
блин она работает по сом порту... а usb версии не бывает?

Добавлено:
17.06.08 16:06
Валерий
Перезалить не могу, автор ссылки тут
http://sierraclubspb.fastbb.ru/?1-2-0-00004621-000-0-0
По поводу юсб, так есть переходник ком-юсб, я как пепелац починю, сам через такой буду считывать пытаться.
Схема здесь
http://www.eeciv.h14.ru/

Добавлено:
17.06.08 19:22
sesh_t
Прогу скачал тоже,все работает. А с сом порта провода торчат тоже? или как етот адаптер подкл. к сом порту?

Добавлено:
17.06.08 19:39
Валерий
фигня типа флэшки, только на одном конце юсб порт, на другом ком. Если проводок есть, включаешь переходник в комп, смотришь как называется новый ком порт, подключаешь проводок, в программе выбираешь этот ком порт и все должно работать.

Добавлено:
17.06.08 19:41
sesh_t
Меня интересует вариант подкл. для sto почему там провода неподписанные? Как знать какие провода с адаптера подкл. к раз*ему (sto)

Добавлено:
23.06.08 09:38
lithium
Ну как, кто подключал, работает программа?
Про программу, указанную автором темы - на Мондео-клабе народ умудрился с ее помощи считать коды с ФМ-1, с разъемом OBD. Правда, сверлили там что-то. Но вроде как работает (см. у них страницу 6, линк ниже).
Нашел еще одну прогу на эту тему (пока не тестил, опять-таки) на мондео-клабе. Для ЕЕС-4, ставившуюся на мондео-1.
http://mondeoclub.ru/forum/index.php?showtopic=29887
Прямая ссылка на программу:
http://rapidshare.com/files/38661832/DiagEECIV.zip.html
Программы разные, физически на компе запустились. Как я понял, может снимать трехзначные коды.

Добавлено:
23.06.08 19:06
Валерий
а провод тот же пойдет?
Re: Скиньте программу EEC IV CODE Reader

Добавлено:
19.04.11 21:01
Incredible
Ни у кого не осталось этой программы? А то с сайта уже не скачать.
Re: Скиньте программу EEC IV CODE Reader

Добавлено:
26.04.11 10:28
Valerrra
хы прикольно я б тоже скачал даж готов разъем отрезанный восстановить
Re: Скиньте программу EEC IV CODE Reader

Добавлено:
28.04.11 08:27
Толстый 757
Я вяло пояндехил её - шота никак. Да и напаркуа? Светодиодом тестится на ура, зачем нам эти перья?(с)
Re: Скиньте программу EEC IV CODE Reader

Добавлено:
29.04.11 00:09
Incredible
Толстый 757Светодиодом можно, но с програмкой должно быть удобнее.
У меня она умерла вместе с винчестером.

Re: Скиньте программу EEC IV CODE Reader

Добавлено:
29.04.11 22:47
Ganjubas
Ребят, я эту хрень собрал еще 2 года назад и писал кстати об этом. Она реально у меня работала. Определяла что мотор 6 цилиндров, удобно подсказывала когда топнуть педалькой надо для тэста ТПСа и в конце выкидывала все коды... Правда у меня она нашла лишь одну единственную ошибку - лямбда. Больше никогда ничего не находила... Ну вполне вероятно что кроме лямбды у меня ничего и не вылетало...

Чесно - по сей день ничего не менял. Поищу прогу и схемку. Штука до безобразия простая. Работает через com-port исключительно. Я использовал ноут и переходник com-usb. Я её потом BADMANу дал, вместе с адаптером(который спаял), месному обитателю и моему хорошему другу, но он ею так и не пользовался.

Re: Скиньте программу EEC IV CODE Reader

Добавлено:
29.04.11 23:33
Incredible
Ganjubas
Было бы здорово если всё это найдете и сможете выложить.
Re: Скиньте программу EEC IV CODE Reader

Добавлено:
30.04.11 11:09
Толстый 757
Incredible
+500!
Re: Скиньте программу EEC IV CODE Reader

Добавлено:
09.05.11 10:45
Incredible
Ganjubas
Не нашли?
Re: Скиньте программу EEC IV CODE Reader

Добавлено:
09.05.11 11:38
psf735
Ganjubas давай выкладывай программу EEC IV CODE Reader

Re: Скиньте программу EEC IV CODE Reader

Добавлено:
09.05.11 21:42
Ganjubas
Её схавал вирус на моем домашнем компе. Надо на ноуте поглядеть. Там должна быть. Забываю...
Re: Скиньте программу EEC IV CODE Reader

Добавлено:
12.05.11 20:23
Толстый 757
Шоп он, сцкнх!, подавился, вирус твой!
Юзай МСЕ и будет тебе щастье

Re: Скиньте программу EEC IV CODE Reader

Добавлено:
18.05.11 21:52
Incredible
Получается нет ни у кого программы?
Re: Скиньте программу EEC IV CODE Reader

Добавлено:
19.05.11 09:32
Толстый 757
Зато у меня есть светодиодъ! Бугагагагагага!

Re: Скиньте программу EEC IV CODE Reader

Добавлено:
02.07.11 21:00
Laserjob
Скачал по ссылке на первой странице
Re: Скиньте программу EEC IV CODE Reader

Добавлено:
03.07.11 16:30
askaraqer
выложите плизз на нормальный обменник

Re: Скиньте программу EEC IV CODE Reader

Добавлено:
03.07.11 18:25
Incredible
У меня ссылки на программу не работают.:(
Laserjob
Скиньте на мыло.
Или выложите на какой-нить файловый обменник.
Re: Скиньте программу EEC IV CODE Reader

Добавлено:
03.07.11 20:19
Miha
Погляди тут. Аналог тойже прогры.
http://mondeoclub.ru/forum/topic/29887/Единственное рапидшара какогото... без регестрации не даёт качать
http://rapidshare.com/files/38661832/DiagEECIV.zip.html
Re: Скиньте программу EEC IV CODE Reader

Добавлено:
03.07.11 21:33
lex400305
Только что скачал...
Re: Скиньте программу EEC IV CODE Reader

Добавлено:
03.07.11 21:57
Laserjob
Кабель теперь как сделать?
Re: Скиньте программу EEC IV CODE Reader

Добавлено:
03.07.11 22:03
Incredible
А на наших Скорпах этот аналог работает?
В том то и дело что хотелось бы без всяких регистраций скачать.
Re: Скиньте программу EEC IV CODE Reader

Добавлено:
03.07.11 22:12
psf735
А у меня не устанавливается,ругается на 7 винду Пишет ошибка

Re: Скиньте программу EEC IV CODE Reader

Добавлено:
03.07.11 22:29
psf735
Я вот еще надыбал со схемкой кабеля
http://pokatili.ru/forum/ftopic30279-0-asc-15.php

- connectorSTAR.jpg (20 КБ) Просмотров: 11322
Re: Скиньте программу EEC IV CODE Reader

Добавлено:
03.07.11 22:53
Incredible
Пояснения к схеме можно?
Re: Скиньте программу EEC IV CODE Reader

Добавлено:
03.07.11 22:58
Incredible
Чего то не понятная программа. Изначально в этой теме говорили про другую программу.
Re: Скиньте программу EEC IV CODE Reader

Добавлено:
04.07.11 00:05
Miha
Те же яйца только в профиль
Re: Скиньте программу EEC IV CODE Reader

Добавлено:
04.07.11 00:39
Incredible
И адаптер под неё надо такой же делать? В смысле, по той же схеме.
Re: Скиньте программу EEC IV CODE Reader

Добавлено:
04.07.11 09:22
Miha
Да вроде как
Re: Скиньте программу EEC IV CODE Reader

Добавлено:
04.07.11 09:40
Miha
Давай мыло ... нашёл я в архивах EECIVCODEReader.exe
Re: Скиньте программу EEC IV CODE Reader

Добавлено:
04.07.11 21:35
lex400305
Ещё не разбирался...
Re: Скиньте программу EEC IV CODE Reader

Добавлено:
04.07.11 22:15
Miha
Вобщем кому интересно есть вариант с программированием контроллеров и сниманием дампов (серез окошку в еес)
http://binary.uta.edu/EEC/March/EEC%20S ... csucka.htmи ещё на винте нашёл кучку архивов
http://www.kvitek.com/ford/http://www.auto-diagnostics.info/pdf/ford_eectec10.pdfhttp://www.auto-diagnostics.info/ford_eec_vHere are some valuable pieces of information which helped me to learn a lot about my Ford vehicle electronic brain.
eectch98.zip
Technical notes on EEC IV MCU (80 pages PDF document)
eec-info.zip
Miscellaneous EEC IV info (diagnostic codes, wiring, etc)
eecsk111.zip
EECSucka - a ROM dumper for the EEC-IV (schematics, DOS executable)
asm8061_100.zip
Intel 8061 assembler (Win32 executable and C source code)
dis8061_115.zip
Intel 8061 disassembler (Win32 executable and C source code, plus A9L ROM image layout)
a9l_dump.zip
Classic A9L ROM image (Mustang 89-93, E9ZF-12A650-AA)
eeccalib.zip
Calibration info (A9L, J4J1, U4P0, X3Z)
deec02a.zip
EEC IV simulator -- runs ROM images on a PC
Re: Скиньте программу EEC IV CODE Reader

Добавлено:
04.07.11 22:16
Толстый 757
А по-русски?
Re: Скиньте программу EEC IV CODE Reader

Добавлено:
04.07.11 22:24
Miha
ЭЭЭ
Дык это техдокументаця и список архивов на винте. Переводить запарюсь...
Re: Скиньте программу EEC IV CODE Reader

Добавлено:
05.07.11 07:50
dim289
Более подробная схема изготовления адаптера есть у кого? Каким образом это дело к СОМ порту припаять? У СОМ 9 контактов. Что куда? Заранее спасибо.
Re: Скиньте программу EEC IV CODE Reader

Добавлено:
08.07.11 19:12
Laserjob
Ну что никто не знает как сделать кабель?
Re: Скиньте программу EEC IV CODE Reader

Добавлено:
08.07.11 20:01
dim289
Распечатал сегодня схему, пошел в местный радиомагазин. Приобрел 561ЛА7 и светодиод. Вопрос- как быть с реле? Они сказали что реле не подберут к этой микрухе чтоб оно срабатывало-ключ нужен транзисторный. В случае с ключом схему придется переделывать. Кто может подсказать какие элементы и каким номиналом нужны.
Re: Скиньте программу EEC IV CODE Reader

Добавлено:
13.07.11 11:59
Laserjob
http://files.mail.ru/J3G1UYВ архиве искомая прога и ещё полезные файлы.
Re: Скиньте программу EEC IV CODE Reader

Добавлено:
13.07.11 22:40
Incredible
LaserjobЭта именно та программа!!! Спасибо!
Файлы полезные,

но коды не у всех именно такие, есть ещё двухзначные. И фотки бы по качественнее, особенно распиновки разъема на машине.
Re: Скиньте программу EEC IV CODE Reader

Добавлено:
14.07.11 00:45
askaraqer
а на вин 7 у кого нить работает?
Re: Скиньте программу EEC IV CODE Reader

Добавлено:
14.07.11 09:19
dim289
Нет. Она максимум на ХР работает
Re: Скиньте программу EEC IV CODE Reader

Добавлено:
14.07.11 09:22
psf735
Не,у меня не устанавливается,просит NET Framework 1.1.4322,устанавливаю и все по новой

Re: Скиньте программу EEC IV CODE Reader

Добавлено:
14.07.11 14:05
dim289
На 7ке?
Re: Скиньте программу EEC IV CODE Reader

Добавлено:
14.07.11 15:32
Laserjob
Re: Скиньте программу EEC IV CODE Reader

Добавлено:
14.07.11 15:44
dim289
круто.. беру свои слова назад по поводу установки на 7ку. все поставилось. спасибо Laserjob
Re: Скиньте программу EEC IV CODE Reader

Добавлено:
14.07.11 16:47
psf735
Laserjob компьютерный гений

Ура на 7 все встало!Только вот коды то у нас двоичные.Завтра соберу кабель

Re: Скиньте программу EEC IV CODE Reader

Добавлено:
14.07.11 19:42
psf735
кому интересно вот двоичные коды можно качнуть тута
http://narod.yandex.ru/disk/all/ 
Re: Скиньте программу EEC IV CODE Reader

Добавлено:
14.07.11 21:14
Laserjob
psf735Что-то кривая ссылка.
Двоичные коды не проблема найти, даже в Факе есть
knowledge/kb_show.php?id=188Если с кабелем всё получится то ждём подробный отчёт!

Re: Скиньте программу EEC IV CODE Reader

Добавлено:
14.07.11 21:28
psf735
Да это на народе мои файлы,у меня не кривит.Это общие,а там еть различия по моторам,я бы залил,но больше 250 кб не берет сайт ,а на маленьких не видно ни хрена


- КОДЫ EEC IV 1.jpg (113.85 КБ) Просмотров: 9653
Re: Скиньте программу EEC IV CODE Reader

Добавлено:
14.07.11 21:45
dim289
Это все что он может выдать из двузначных кодов?
Re: Скиньте программу EEC IV CODE Reader

Добавлено:
16.07.11 21:39
psf735
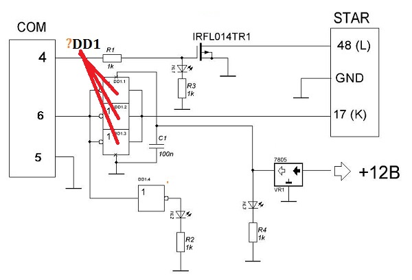
Все перерыл,даже на "паяльнике" спрашивал-Что есть DD1?

- Shema.JPG (37.75 КБ) Просмотров: 9627
Re: Скиньте программу EEC IV CODE Reader

Добавлено:
16.07.11 22:11
dim289
У меня вместо DD1.1-1.4 микросхема 561ЛА7. Схема до конца собрана, осталось спаять-в понедельник наверно займусь. Не знаю пока правильно собрал или нет
Re: Скиньте программу EEC IV CODE Reader

Добавлено:
16.07.11 22:21
psf735
dim289 ждем с нетерпеньем,опробуешь отпишись ,желательно с фотами

Re: Скиньте программу EEC IV CODE Reader

Добавлено:
16.07.11 22:34
dim289
Обязательно! Мне даж самому интересно заработает или нет) Да и не только мне. Я сам то в радиотехнике не шарю-у нас пара дядечек работает в конторе, они по молодости радиолюбительством занимались-вот под их чутким руководством все делается. Даже им интересно)
Re: Скиньте программу EEC IV CODE Reader

Добавлено:
16.07.11 23:57
Incredible
А мне как-то человек который сделал программу EEC IV CODE Reader, последняя здесь выложенная, прислал схему, она во вложении.
Как-то она намного проще.
Re: Скиньте программу EEC IV CODE Reader

Добавлено:
20.07.11 06:31
Laserjob
Ну что с кабелем?
Теперь проги и в FAQ'e
knowledge/kb_show.php?id=240
Re: Скиньте программу EEC IV CODE Reader

Добавлено:
20.07.11 08:14
dim289
Кабель не собран. попробоал мульку с лампочкой-результат в теме моей. пока не удалось расшифровать.
Re: Скиньте программу EEC IV CODE Reader

Добавлено:
20.07.11 15:55
psf735
кабель не пашет,обратился за помощью на сайт паяльников,жду ответ

Re: Скиньте программу EEC IV CODE Reader

Добавлено:
20.07.11 21:09
dim289
собрались тут горе паяльщики

Re: Скиньте программу EEC IV CODE Reader

Добавлено:
24.07.11 00:05
Славик
На сиерра клубе кто то делал аппаратик с дисплеем, чтоб коды EEC IV читать! Тема потерялась куда то, найти там не могу! Может кто знает? Там ведь реально всё получалось и читалось!
Re: Скиньте программу EEC IV CODE Reader

Добавлено:
25.07.11 17:41
sasha_tuman
А кто пробовал подключать не к сом-порту, а переходнику юсб-сом? Ну на случай если в ноуте нет сом-порта?
Потому что если не работает, для меня дело вычинки не стоит

Re: Скиньте программу EEC IV CODE Reader

Добавлено:
29.07.11 23:16
Miha
sasha_tumanС переходниками отдельная епля ...
Их как грязи и методом научного тыка (перебора разных) рано или поздно заработает. Проверенно на практике. (не с кодридером а скучей оборудования настраиваемого через ком. Как правило три, четыре переходника с собой таскать надо и на месте тот или другой заработает

)
Re: Скиньте программу EEC IV CODE Reader

Добавлено:
17.08.11 23:04
Miha
И жо, ктото чтото сваял???
Re: Скиньте программу EEC IV CODE Reader

Добавлено:
17.08.11 23:59
Miha
Кстати у кого есть полная схема с обвесом

Re: Скиньте программу EEC IV CODE Reader

Добавлено:
18.08.11 00:52
Miha
Сам нашёл, и нашёл аналог на оптронах ...

Мало того Нука владельцы пучеглазиков, не хотители через одб2 со светодиодиком (компом) поиграться ...
http://www.fordscorpio.co.uk/star.htmhttp://158.143.56.200/~steve/eeciv/
Re: Скиньте программу EEC IV CODE Reader

Добавлено:
05.09.11 17:51
dremor
Чавой та я совсем запутался...
если скоммутировать диагностический порт на 4, 5 и 6 контакты COM'a оно работать будет? без дополнительных схем?
или же даже для ком порта надо платку паять?
Re: Скиньте программу EEC IV CODE Reader

Добавлено:
05.09.11 18:08
Miha
Паять полюбому, иначе есть вероятность спалить как минимум порт, а как максимум комп.
Re: Скиньте программу EEC IV CODE Reader

Добавлено:
05.09.11 19:15
psf735
у мну комп дороже скорпа

Re: Скиньте программу EEC IV CODE Reader

Добавлено:
05.09.11 19:26
Miha
тада два оптрона спасут твой комп

Re: Скиньте программу EEC IV CODE Reader

Добавлено:
06.09.11 01:25
Grenkin
Re: Скиньте программу EEC IV CODE Reader

Добавлено:
06.09.11 06:41
psf735
Дык у нас нема овд-1

Re: Скиньте программу EEC IV CODE Reader

Добавлено:
06.09.11 08:38
Laserjob
Grenkin
Работает? Где брал?
Re: Скиньте программу EEC IV CODE Reader

Добавлено:
06.09.11 09:08
psf735

Так это просто светодиод в коробочке с выключателем за 2 фунта

Re: Скиньте программу EEC IV CODE Reader

Добавлено:
06.09.11 11:37
Grenkin
psf735,
Диод, да не диод. Он как-то подключается не совсем понятно. Обычный диод ведь как подключается? Одни концом в разъем, другим на + АКБ. А еще два выхода разъема замыкаются перемычкой. А у этого дивайса всего три провода и все они втыкаются в диагностический разъем. И мне представляется даже большей ценностью не сама коробочка со светодиодом за 2 фунта, хотя тоже удобство, а приложенные две книжечки где описана процедура проведения разных тестов.
Кажется у нас как раз OBD-I и есть, а нету OBD-II. Во всяком случае мой двигатель на упаковочной коробке и в инструкции поименован.
Laserjob,
На ebay купил ради прикола. Еще не проверял, но надеюсь, что работает. Новый ведь, в упаковке. Чего ему не работать?
Re: Скиньте программу EEC IV CODE Reader

Добавлено:
06.09.11 12:33
psf735
Ну ведь он тоже просто моргает?

Re: Скиньте программу EEC IV CODE Reader

Добавлено:
06.09.11 12:38
Laserjob
Grenkin
ссылку можно?
Re: Скиньте программу EEC IV CODE Reader

Добавлено:
06.09.11 12:56
Grenkin
А какой прок в ссылке на лот, который я уже купил?
Вот он:
http://www.ebay.co.uk/itm/400237548681?ssPageName=STRK:MEWNX:IT&_trksid=p3984.m1439.l2649#ht_3703wt_932В поиске просто набери что-нибудь типа 'Ford fault finder' 'FORD OBD scanner' 'Gunson fault finder' и т.п. Там выбор очень большой будет, и по цене, и по наворотам. Есть просто интерфейсные шнуры, типа диагностический разъем <-> USB. Есть сразу со сканерами. Смотря для каких целей? Для услуг на сторону или для себя. Я купил такой вот самый простой и дешевый. Брошу в бардачок, пусть валяется - гадать буду на нем, когда скучно.

Главное понимать, что OBD-2 у нас нет. То есть, устройство должно быть либо для OBD-1, либо для ODB-1/2. Совсем хорошо, чтобы оно было предназначено для FORD EEC-IV ECU. Тогда сразу можно получить подробные мануалы в тему, и не раздобывать их потом неправедными путями.
Re: Скиньте программу EEC IV CODE Reader

Добавлено:
07.09.11 00:33
Miha
какой нфиг одби на 4 еес... галимый к-лайн. у косого и пучеглазого в6 rs485 (FDS 2000 онже DCL)
Re: Скиньте программу EEC IV CODE Reader

Добавлено:
07.09.11 02:45
ender11
у косого и пучеглазого в6 rs485 (FDS 2000 онже DCL)
это который
http://pokatili.ru/forum/ftopic34699-0-asc-0.php?
Re: Скиньте программу EEC IV CODE Reader

Добавлено:
07.09.11 11:22
Miha
Он самый